Corbyn apparently travelling the length and breadth of Europe to stop the neo-Nazi Ukrainians from ‘fighting fascism’…

Paul Mason was caught last month in a full-blown meltdown of deranged accusations, at a woman who dared to challenge Israel’s mass slaughter of innocent civilians and the unhealthy influence of pro-Israel lobby groups in British politics – and also caught misrepresenting what she had said, when a recording of her comments and his diatribe was revealed.
And he was caught on the same evening in another deranged rant, when he accused Jeremy Corbyn of ‘touring’ Europe ‘tolerating antisemitism’ and ‘disarming the Ukrainian people in their struggle against fascism’:
As ‘Urban Dandy’, who recorded Mason’s ramblings, commented:
Mason’s suggestion that Jeremy Corbyn tolerates antisemitism is false, just as the widespread, mainstream claims that there was a serious antisemitism problem in Labour under Corbyn’s leadership were false, and have been debunked repeatedly. The MP for Islington North is taking legal action against Nigel Farage for similar defamatory statements, while another political commentator favoured in the mainstream media recently had to make a humiliating public apology for his baseless allegations against Corbyn.

Disarming the Ukrainians
Paul Mason’s second allegation against Corbyn, that the MP has been on a European tour aimed at disarming the Ukrainian people, is also false. Corbyn has never called for the disarming of Ukraine. The anti-war veteran who fronts the Peace & Justice Project has spoken in many European cities since Russia’s illegal invasion of Ukraine in early 2022, mainly at events organised by peace campaigners. Corbyn has called for diplomacy instead of escalation, and expressed skepticism about the relentless arms sales by western companies.
Mason’s claim that the left wants to somehow stop Ukrainians ‘fighting fascism’ is also bizarre enough to verge on the delusional. Ukraine is well known, despite the best efforts of the UK media to rewrite history, to be rife with actual nazis, some of whom are in influential positions in the Zelenskiy regime. Zelenskiy himself has seized control of Ukraine’s media, stripped workers of their rights and shut down opposition groups, all key identifiers of fascism.
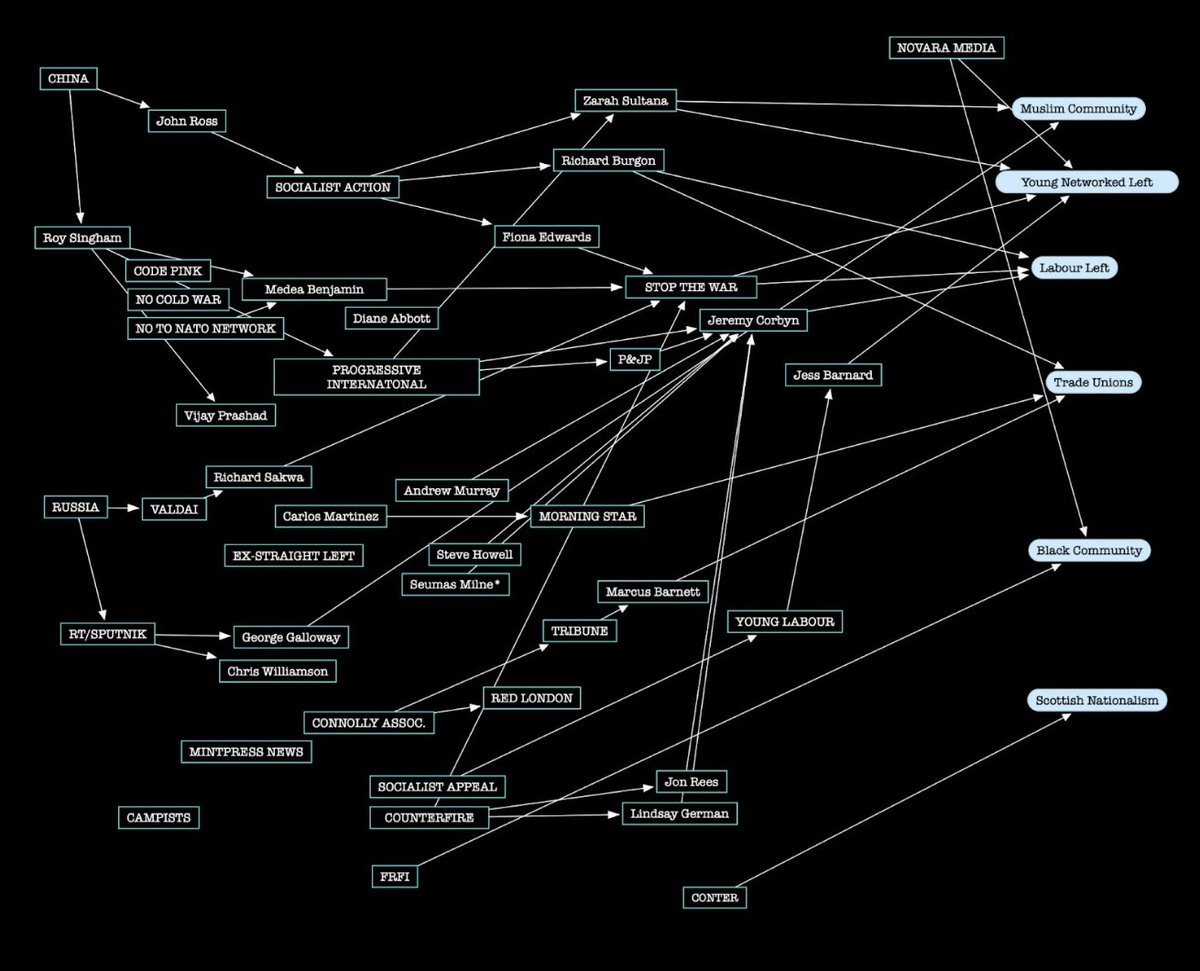
Mason’s reputation, already falling apart because of his support for Keir Starmer, was shredded in 2022 when The Grayzone revealed his emails plotting with security-state figures to take down left-wing news outlets, accompanied by a notorious, sprawling chart showing the links he imagined among left groups Russia and China – and boasting of ‘cauteris[ing] Corbyn and Stop the War’ so that ‘no MP will touch them:
Mason’s support for Starmer despite the so-called ‘Labour leader’s backing for Israel’s genocide in Gaza has left him a risible figure, yet he keeps spouting his nonsense despite the inevitable backfiring and mockery.
SKWAWKBOX needs your help. The site is provided free of charge but depends on the support of its readers to be viable. If you’d like to help it keep revealing the news as it is and not what the Establishment wants you to hear – and can afford to without hardship – please click here to arrange a one-off or modest monthly donation via PayPal or here to set up a monthly donation via GoCardless (SKWAWKBOX will contact you to confirm the GoCardless amount). Thanks for your solidarity so SKWAWKBOX can keep doing its job.
If you wish to republish this post for non-commercial use, you are welcome to do so – see here for more.


Ah yes, those well known ‘anti-fascist’ nazis in Ukraine.
Detailed here:
https://www.thenation.com/article/politics/neo-nazis-far-right-ukraine/
An article containing a treasure trove of multiple links to reports and documents detailing the neo-nazi nature of these swastika tattooed knuckle dragger’s from the UN to Human rights Watch; from Amnesty to Israeli media.
Has Paul Mason nothing better to do than publicly humiliate himself by channeling his inner fascist?
What a plonker.
Talking of plonkers…….
https://strategic-culture.su/news/2024/04/11/brits-should-not-be-part-of-the-genocide-in-gaza/
“How likely is it that the Israeli air force jet which killed three British aid workers in Gaza took off from our base in Cyprus? How much longer can our own government deny that there is a genocide happening each day in Gaza with not only the tacit blessing of the government but in some cases it actually goes the distance and provides the full package of support to murder women and children?….
…..Recently, the French government announced that it would take legal action against French citizens who leave the country and go and fight for the Israeli army in Gaza. Currently it is believed there are almost 100 British subjects who have “volunteered” to fight in Gaza with an IDF uniform…..
…..We will soon no doubt see British doctors shot in cold blood by British soldiers in IDF unforms.”
——————————————————
If Mason is so concerned why, instead of consistently boring the shite out of everybody with his pathetic bellyaching and mardy arsing, does he not have the balls to get off his privileged little arse and go out there on the front line he prattles on about and put on an IDF or Bandera nazi uniform with the knuckle dragging wankers he shills for?
And if he actually makes it back he can be tried as a proper war criminal rather than just the sniveling apologist for war criminals and their sponsors he has become.
Dave, it’s a mystery to me why the cross isn’t blazing away.
Skwawk, there’s no comments section in the most recent three articles, so I have to post it here – ie a Metro article on their website published/posted at 7.11pm this evening:
‘Rachel Riley apologises over ‘misunderstandings’ after Channel 4 urged to sack presenter following ‘Islamophobic’ remarks’
Rachel Riley has apologised for a now-deleted tweet about the Sydney mall stabbing that was accused of perpetuating Islamophobia.
There were calls on social media for Channel 4 to sack the Countdown presenter, 38, after she falsely claimed the horror attack was a Palestinian uprising.
The horrific rampage, that killed six people on Saturday, was carried out by Joel Cauchi, 40, from Queensland, who police said suffered from mental health problems.
After deleting the original tweet, which said the shopping mall attack was the result of a ‘globalised Infitada’, Riley issued a statement on X and said she was ‘sorry’ if her message had been ‘misunderstood’.
https://metro.co.uk/2024/04/14/rachel-riley-sorry-misunderstanding-sydney-stabbing-tweet-20645947/?ico=mosaic_home
So it was simply a misunderstanding you see. Not! What a total #### she is!!
Dave Hansell, Mason gets paid by Mi6, so none of this is surprising to me. I think he’s sick, he’s lost his mind. What little he had in the first place.
I met this prick when he spoke at The World Transformed festival during the Labour 2016 (?) Conference. I was impressed. Even bought & got him to sign his book Post-Capitalism. He wrote “In our lifetime”, which now has me wondering who the “our” (we) was he was referring to! What a difference a tap on the shoulder makes…
Before it want full BIG BROTHER revisionist on the topic. BB’s Newsnight in 2014 ran an item
“Neo-Nazi threat in new Ukraine”. It is stil available on youtube
It may have escaped your notice but quite a bit has happened since 2014.🤔
It may have escaped the historically illiterate that Ukraine fought for Hitler so the decades of continuation of contemporary Nazism in the country might be an issue ordinary Russians.
Particularly as the Russians might be a bit sensitive on the issue given 3 million of them died in Nazi camps and 27 million died in the fight against Nazi fascism.
It is also an issue given that east Ukraine is predominantly ethnic Russian so might possibly feel a bit vulnerable to violent fascist supporters like the Azov battalion.
But let’s take word of the saints of the US ruling-classes on world events, who imposed a fascist dictatorship and death squads in Chile, the same in Salvador and assassination attempts on Castor and Hugo Chavez.
Indeed Billy, its got worse.
As detailed in other posts on this thread. with actual links. eg:
2015: Us Congress reports “that the post-coup regime in Ukraine has relied heavily on Nazi storm troopers to carry out its bloody war against ethnic Russians”
2018: Jewish organisations report increases in anti-Semitic attacks in Ukraine
2018: Jerusalem Post reports “Kiev actually integrated Azov into its military forces.”
2018: Jewish publication ‘Forward’ details increasing problem of far right neo-nazi activity in Ukraine
2018: Radio Free Europe & Radio Liberty report on neo-nazi attacks on Roma communities in Ukraine.
2018: Human Rights Watch in Ukraine report “Members of the neo-Nazi C14 movement, together with the ‘Kyiv Municipal Watch’ civic organization which is led by C14 activist Serhiy Bondar, have carried out another raid, driving Roma citizens out of the area around the Southern Railway Station in Kyiv.”
2018: UN report “Roma settlements were set on fire and residents intimidated, assaulted, and forced to leave their homes. The UN experts state that the perpetrators were members of extreme right-wing groups, such as the so-called “Sich-C14” and the “National Brigades”.
2014: Newsweek quote Amnesty International report “Groups of right wing Ukrainian nationalists are committing war crimes in Eastern Ukraine according to Amnesty International as evidence emerged of volunteer militias beheading their victims.”
2014 – 2022: The Organisation for Security Co-operation in Europe (OSCE) regularly report on the neo-nazi forces integrated into the Ukraine Armed Forces continued shelling and murdering of Russian speaking civilians in the Donbass in breach of the Minsk 1 and 2 agreements – which Western leaders subsequently have admitted they made in bad faith to enable the nazi regime in Ukraine to re-arm in order to attack Russia (as per the well known Rand report to break up Russia and steal its resources).
2021 – Early 2022: OSCE reports increases in shelling and attacks on Donbass civilians as Ukraine forces mass on the Donbass contact line in preparation for an invasion of the Donbass Republics.
On that point Billy you still have an outstanding question you have been asked multiple times and failed to answer:
Which is: What were the armed forces of Ukraine doing massed on the Donbass contact line in late February 2022 whilst most of the Russian Army was far to the North in Belarus? Was it the works weeks in Ukraine? Were they waiting with their buckets and spades for the charabanc to take them to the seaside?
On which note here’s another question: Do you agree that the Russian speaking civilians in the Donbass have a right to self defence? Along with the right to ask for assistance under UN law from their kin in Russia. Which is actually what happened.
Or are you one of these hypocrites of the inconsistently applied ‘Rules Based International Order’ which operates double standards for its own convenience.
Where some people have unconditional rights to self defence but others do not.
Where International Laws – such as the 1961 Vienna Convention on the sanctity of Diplomatic Embassy’s or the anti-Genocide laws – are ignored and even vetoed at the UN to suit the convenience of the degenerate elites in the West you shill for Billy.
Will you STOP calling suffering and brave Ukrainians and by inference ALL Ukrainians neo Nazis. You do know what Kruschev did there don’t . Ukraine had neo Nazi elements definitely in army in 2014 and before but times have changed and dramatically so under Zelenskiy. We had neo Nazi elements in our Police force and army in the UK for F/S! Does that make all Brits Nazis? Neither are the Poles Nazis who support Ukraine and understand Russia far better than some commentators on Skwawk do (nbot all but some). One might almost think Skwawk has been infiltrated with Russian trolls. Mason has made deranged comments I completely agree and has weirdly become a Starmerite in pursuance of his own ambitions. But for Nazi to preface every comment about Ukraine and Ukrainians is appallingly disgusting and completely wrong, malevolent and takes the Putin line. Putin is an imperialist and he won’t stop at Ukraine believe me.
No such claim has been made, poetrymuseum.
All the claims and supporting evidential links provided are in reference to the regime and the existence of those extremist’s influence and incorporation into the Ukraine State apparatus at numerous levels – including not just the armed forces and police but also intelligence and other security services.
Were not the people of the Donbass not Ukrainians when they came under existential and murderous attack by these people – with official State backing and support – for the temerity of speaking Russian?
Not forgetting those who lost their lives in the viscous Odessa trade union building attack – where, as the videos provided below in previous posts, show people jumping out of upper story windows to escape the fire deliberately started by these knuckle dragger’s were beaten with sticks and other implements as soon as they hit the ground. Breaking their bodies even further?
Or the Ukrainians who were part of the Roma communities targeted by these State sanctioned actors?
Or the Ukrainians taped to lamposts and beaten by far right vigilante mobs with no due process?
Perhaps there are some who, like the neo nazi thugs incorporated into the Ukraine State, don’t consider all or any of those victims in the above examples to be proper “Ukrainians”?
Either way, the public record available for anyone to peruse demonstrates a long history within Ukrainian society and the Ukrainian State, going back to at least World War two, of these forces operating in the Ukraine to the detriment of Ukrainian society as a whole.
First thing I thought of when I saw that photo at the top was Peter Popoff.
(For anyone doesn’t recognise the name, google is your friend)
Ah,the debunked German televangelist. Neat.
Just out of interest, irrelevant to the post. Numbers, numbers. Some change and some stay the same. Since the SMO the Soviets lost 27 million clearing the rats out of Europe. I did history and it used to be almost double that, reputable or Western historians gave a much higher number. Having said that some numbers never change up or down. Wonder why? Luckily, I’m thicko I researched lots of books, files etc. Yup it’s dropped.I mean the sovs deaths have dropped.so my translaters and minders were all lying or wrong.
Sorry, meant video, not photo…
When Gorbachev agreed to end the partition in Germany, NATO (US funds 66% of It) said it would not go one inch further East, it has since gone 1,000 miles East (New Left Review-NLR).
Chey Anderson, November 2023 (NLR) quotes from a cable in Feb 2012 by the then US Moscow Ambassador to the US warning what would happen if they encroached on Ukraine, which is exactly what has happened; so the US knew what would happen 12 years ago!
But the Left are consistent, we criticised Putin re Chechnya whilst Blair rushed to congratulate him on becoming President & gave him a UK state visit.
Why there’s Cherie Blair kissing Putin on both cheeks outside No.10 and there’s Mr P in a gold carriage with the Queen on his way to a state banquet at Buckingham Palace with UK MPs.
The US Neo-Cons have always had a dream of a Polish/Ukraine corridor to the Caucuses and the riches beyond.
So tragically Ukrainians are dying for US profits.
Apparently a Ukraine negotiator recently said they had agreed a Peace Deal with Russia but it was vetoed by the US & UK-so, so much for Ukrainian self-determination?
Ceasefire Now! Peace Now!
Not yet. Too much money still to be made. M.E conflict won’t compensate yet.
Am glad that Corbyn is taking Farage to court over accusations
of anti-semitism. All power to his elbow. There is a nasty accusation
of A-S in this weeks Private Eye too ..
However – contrary to those who post that Ukraine is infested
with Nazis neither has Corbyn accused the country of this either!
I am amazed that this appears to be believed by some of the left?
Or maybe I am misunderstanding replies?
Corbyn was the first to realise Putin’s nature in the early 2000s
when Chechnya was bombed to bits – he wanted Blair to confront
him about this .. and asked TWICE. Needless to say Blair et al
ignored Corbyn and smarmed all over Putin and his illegally acquired
wealth.
At the time of the Salisbury poisonings – Corbyn demanded
two things –
(1) follow the money – viz stop the Oligarch’s
dirty money slurping around the City – some of which seeped into
the Funds of the Tory Party.
(2) follow the science – viz the investigation of the origin of the
Novichock which poisoned the Skripals, killed an innocent
mother and put the health of British police in jeopardy. Given that
the Russians had signed the chemical weapons convention (OPCW)
why did not the UK demand that the Russian Govt labs be opened
to investigation by OPCW operatives? All we got was the report
on the two attacks identifying the nerve agent.
https://www.opcw.org/sites/default/files/documents/2018/09/s-1671-2018%28e%29.pdf
Given the evidence there was every reason to go ahead with the sort of investigation
made into (eg) the possible origins of COVID in Chinese Labs ..The Convention
is intended to STOP proliferation and for existing stocks to be destroyed and instead
– Russia still had the substance and subsequently used it on Novalny and they have
it still and/or the means to manufacture it.
Corbyns question about the Russian Govt being provided with tissue samples was
exactly to that purpose but instead we got ignorant accusations from some in
the Labour Party. Too late to do anything about that now .. but who knows what
would have happened if more had been undertaken in pursuing an investigation
and in protest?
As for Ukraines reaction to the invasion – similar were enacted after we declared
War on Germany in 1939 via viz a viz our Security etc. This is a crazy war from
Russias point of view – they attack one of the few countries NOT in NATO and
then complain when other countries wish to join the organisation. Have they
not gained anything from the crazy mistakes of the UK and the US in invading
Iraq and the terrible loss of human life? Given what has happened I cannot see
Ukraine ever agreeing to anything short of a complete withdrawal of Russian
troops behind borders in existence prior to their previous attack.
I have been reading “Diary of an Invasion” by Andrey Kurkov, a Ukrainian author who
writes in Russian and he surmises that having acquired the sort of wealth that
is beyond any sort of purpose – Putin is concerned about his place in Russian
History and future reputation in restoring an imaginary Russia of the past. Putin
has claimed that Russian is not allowed to be spoken in that country – so how come
that Kurkov has written so much in that language?
Why should Ukraine trust Putin after what has happened – and why would they
want to be ruled by a Despot who not only sanctions – but revels in scenes
of torture? Ukraine has desired independence – and gained it for a short time
from March 1917 to November 1921 but now Putin wants to eliminate it as an
independent entity.
Ukraine rife with Nazi’s ? Plus crazy insignia ? It seems that the Wagner Group is
best at that ..whereas the Right Wing Parties in Ukraine got nowhere in 2014 after the
Maidan. Kurkov reckons that citizens of both right and left chucked out the previous corrupt government. wanting to be rid of the pointy-elbowed Oligarchs who grabbed what they could in 1991. Meanwhile Zelensky struggled to control the Oligarch pals of Putin even before the Invasion just as every president did – with continual violence and deaths on both sides in the
so-called new republics.
Incidentally – Ukraine’s Foreign Ministry condemned attacks on Palestinian civilians in Gaza and the country has consistently supported Anti -Settlement Resolutions in the UN. Al Jazeera (Nov 2023) reported that an open letter had been signed by more than 300 Ukrainian scholars, activists and artists in support of Palestinians.
I read the Guardian as well, but I don’t believe everything in it………
This is likely to take more than one post.
So lets kick off with the The Official Narrative (TON) nonsense spouted about the Salisbury incident.
Part of the army instruction we regularly received back in the 1970’s – both in basic training and once posted to a working unit – was NBC (Nuclear Biological and Chemical Warfare) training. Complete with all the protective gear.
This was repeated to those such as myself who, in May 1974, volunteered as a test subject at the UK NBC research Center at Porton Down near Salisbury.
A key part of the instruction concerned the lethal properties of the standard nerve gas agents at the time – Sarin for example.
On which Wikipedia states “death can occur within one to ten minutes after direct inhalation of a lethal dose, due to suffocation from respiratory paralysis, unless antidotes are quickly administered…..
……Sarin has a high volatility (ease with which a liquid can turn into vapour) relative to similar nerve agents, making inhalation very easy, and may even absorb through the skin. A person’s clothing can release sarin for about 30 minutes after it has come in contact with sarin gas, which can lead to exposure of other people”
On which point our training told us that exposure through either inhalation or through exposure via the skin took effect after 7 (SEVEN) seconds. That was the time frame in which it was deemed necessary to administer Atropine. A task carried out by your unexposed buddy via an injection from what was described to us as an “autojet” – place the autojet into the side of the thigh, press the button and the needle inserts. Having self administered this as one of the tests in the two weeks we spent at Porton Down I know you can feel it touch the bone and that it feels like someone giving you a dead leg – for two days.
Though Wikipedia states:
“the antidotes atropine and pralidoxime. Atropine, an antagonist to muscarinic acetylcholine receptors, is given to treat the physiological symptoms of poisoning. Since muscular response to acetylcholine is mediated through nicotinic acetylcholine receptors, atropine does not counteract the muscular symptoms. Pralidoxime can regenerate cholinesterases if administered within approximately five hours. Biperiden, a synthetic acetylcholine antagonist, has been suggested as an alternative to atropine due to its better blood–brain barrier penetration and higher efficacy.”
So what’s this got to do with “The Official Narrative” (TON) about the Salisbury incident?
Firstly, TON has it that the alleged agent used in Salisbury is orders of magnitude more lethal than such as Sarin, above. There can little argument that if the comparatively less toxic agent Sarin had been used there would have been at a minimum multiple deaths in the vicinity of that bench. It is inconceivable that the more toxic and lethal agent claimed in TON would not produce a worse outcome in terms of multiple deaths in a crowded city center.
Yet, remarkably, The Official Narrative’s more potent than Sarin nerve agent was a complete dud in this regard – particulalrly when you take account of the second point below.
However, we have an explanation for this:
On March 16 Steven Davies, “Consultant in Emergency Medicine” at Salisbury hospital, wrote the following letter to the Times in response to an article that had appeared there two days earlier.This is the text of the letter:
“Sir, Further to your report (“Poison Exposure Leaves Almost 40 Needing Treatment”, Mar 14), may I clarify that no patients have experienced symptoms of nerve-agent poisoning in Salisbury and there have only ever been three patients with significant poisoning. Several people have attended the emergency department concerned that they may have been exposed. None had symptoms of poisoning and none has needed treatment. Any blood tests performed have shown no abnormality. No member of the public has been contaminated by the agent involved.
STEPHEN DAVIES, Consultant in Emergency Medicine, Salisbury NHS Foundation Trust”
Mr Davies’s words “no patients have experienced symptoms of nerve-agent” are a statement that no one has been poisoned with a nerve agent in Salisbury. And the second part of the sentence “and there have only ever been three patients with significant poisoning” therefore, in standard English grammar, conveys the meaning that the three people poisoned were poisoned by something that wasn’t a nerve agent.
Secondly, all compounds degrade from pure form over time when exposed to the environment. The weather in Salisbury at the time was cold, wet and there was even some snow. Yet some days – my recollection is around seven to ten days – after the alleged incident the international inspectors called to site actually found this alleged nerve agent in pure form on site with no degradation as a result of prolonged exposure to the environment.
How convenient.
The Official Narrative on these and other points is scientifically contradictory and full of more holes than a ‘dog eat my homework’ excuse.
More in depth analysis of this spurious Official Narrative can found in the 5 (five) series of articles in the archives of the now ceased Vinyard of the Saker web site. Beginning here:
https://thesaker.is/a-curious-incident/
The next issue which requires refutation is the claim made that Ukraine is NOT infested with neo-nazis.
Lets start with some historical background evidence before posting some other links* from sources such as Amnesty and other Human Rights Groups as well as from Jewish organisations and official US sources who all beg to differ on this fantastical claim:
* Because this site only allows one URL link per post unfortunately.
Here’s former CIA analyst Larry Johnson back in March 2022 (with video):
https://sonar21.com/what-our-fathers-did-a-nazi-legacy-in-ukraine/
….continued…..
and again, from the same source:
https://sonar21.com/yes-the-azov-battalion-is-a-nazi-sympathizer/
…..continued….
Lets see what Jewish Organisations have said on the matter:
Staring with this from January 2018 which details the increase of anti-semetic violence in Ukraine:
https://www.jta.org/2018/01/28/israel/report-ukraine-had-more-anti-semitic-incidents-than-all-former-soviet-countries-combined
“The report also noted Vyatrovich’s institution and its alleged attempts to rehabilitate the reputation of nationalist leaders from the 1920s and 1940s despite their complicity or that of their troops in killing Jews, in some cases along with German occupation troops during the Holocaust.”
Dave – “Lets see what Jewish Organisations have said on the matter:”
Yes but you really should at least try to catch up.
As I’ve pointed elsewhere on this page, a lot has happened in the intervening years.
The same paper is now publishing articles like this about Ukraine.
https://www.jta.org/2024/04/03/israel/israeli-president-adds-final-letter-to-wartime-torah-for-ukrainian-jews-initiated-by-zelensky
🤔
….continued….
And this from May 2018 by the National Coalition Supporting Eurasian Jewry:
https://app.robly.com/archive?id=17a4e5aba5a15e798f16c80277e534a5&v=true
….continued…..
And this from the Jerusalem Post in January 2018:
https://www.jpost.com/Diaspora/US-lifts-ban-on-funding-neo-Nazi-Ukrainian-militia-441884
“Kiev actually integrated Azov into its military forces.”
….continued….
What does the Jewish Independent non profit publication ‘Forward’ say in December 2018?:
https://forward.com/opinion/416751/why-does-no-one-care-that-neo-nazis-are-gaining-power-in-ukraine/
“I can’t count the number of times I’ve been told Ukraine doesn’t really have a problem with its far-right. It’s all Kremlin propaganda; you’re personally helping Putin by talking about it; other countries have far-right problems too, so why single out Ukraine? I’ve heard it all.
But I expect hear even more lines like this in the New Year, all because I’m going to point out the obvious: Ukraine really does have a far-right problem, and it’s not a fiction of Kremlin propaganda. And it’s well past time to talk about it.
Ukraine’s far-right is like a hydra, with ugly heads that pop up far too frequently. Just within the last few weeks, an American-born cabinet minister thanked a group of violent neo-Nazi “activists” for their services, a soldier was photographed wearing a Nazi death’s head patch right behind President Petro Poroshenko and almost 1,500 neo-Nazis and friends threw a two-day Hitler-salute-fest.”
———————————————————
Those in denial of these facts, by the way, would do well to follow some of the links provided by Michael Colborne in the above article rather than clinging to their comfort blanket.
….continued…..
Next up: even the US Government propaganda outfits Radio Free Europe and Radio Liberty were moved to report of the continued and continuing level of neo-nazi activity in Ukraine as far back as June 2018:
https://www.rferl.org/a/ukraine-far-right-vigilantes-destroy-another-romany-camp-in-kyiv/29280336.html
“The attack marks the second such incident by far-right vigilantes in Kyiv and the fourth in Ukraine in the past six weeks.
The National Druzhyna, a militia formed in January by veterans of the far-right Azov Battalion, had visited the camp earlier in the day and spoken threateningly with a woman who lived there, an encounter that was filmed by the group and published on its Facebook page.
The militia also issued an ultimatum in the Facebook post for the Roma to clear out within 24 hours or be forced out by a “mob.”
“When the police don’t act, the National Druzhyna takes control of the situation,” the militia wrote.”
….continued…..
What does the US Congress think?
“The U.S. House of Representatives has admitted an ugly truth that the U.S. mainstream media has tried to hide from the American people that the post-coup regime in Ukraine has relied heavily on Nazi storm troopers to carry out its bloody war against ethnic Russians”
According to Consortium News as far back as June 2015.
N.B.
I’ve had to split the URL link because this site does not seem to publish a post containing the full link:
https://consortiumnews.com/
2015/06/12/
u-s-house-admits-nazi-role-in-ukraine/
….continued…..
How about ‘Human Rights in Ukraine’? (October 2018)
https://khpg.org//en/1540419843
“Members of the neo-Nazi C14 movement, together with the ‘Kyiv Municipal Watch’ civic organization which is led by C14 activist Serhiy Bondar, have carried out another raid, driving Roma citizens out of the area around the Southern Railway Station in Kyiv…..
…..It is worth noting that the above language, and worse, are used extensively by Bondar and other C14 activists. This is just one of the reasons for concern at indications that these far-right vigilantes appear to be working closely with the police.”
….continued…..
The United Nations – July 2018:
https://news.un.org/en/story/2018/07/1015022
“Roma settlements were set on fire and residents intimidated, assaulted, and forced to leave their homes. The UN experts state that the perpetrators were members of extreme right-wing groups, such as the so-called “Sich-C14” and the “National Brigades”.
“These attacks demonstrate a disturbing pattern of systematic persecution of Roma in Ukraine, compounded by rising hate speech and stigmatization, which appears to be nurtured by the current political and economic situation in the country,” the UN experts warned.”
…continued….
Newsweek report September 2014:
https://www.newsweek.com/evidence-war-crimes-committed-ukrainian-nationalist-volunteers-grows-269604
“Groups of right wing Ukrainian nationalists are committing war crimes in Eastern Ukraine according to Amnesty International as evidence emerged of volunteer militias beheading their victims.
Armed volunteers who refer to themselves as the Aider Battalion ‘have been involved in widespread abuses including abductions, unlawful detention, ill treatment, theft, extortion and possible executions, Amnesty said.”
…..continued…
Here are some videos:
https://clarityofsignal.com/2017/07/02/eu-fascism-embraced-over-20-highly-revealing-videos-highlight-us-and-eu-support-for-fascist-pro-nazi-military-battalions-in-ukraine/
Twenty in total if you’ve got the stomach.
….continued…..
Though I doubt many will have the stomach for this video from the 2014 Odessa atrocity carried out by these claimed non existent nazis in Ukraine:
….continued….
Alternative site for the Odessa video:
N.B I know from previous experience this site does not let posts through containing a URL to bitchute. Again, I’ve had to split the URL. All anyone needs to do is piece it back together again.
https://www.bitchute.com/
video/UHfuQJ8UiLvd/
Current evidence links on this subject completed for now.
Billy: And?
All that tells us is that one fascist based State – Israel – is backing another fascist based State – Ukraine.
Which is hardly surprising given the fact that at least two former Israeli Premiers and terrorists who murdered British forces personnel sought (albeit unsuccessfully) support from the German Government during the second world war.
As noted here;
https://www.palestinechronicle.com/remind-me-russia-official-slams-israels-call-to-condemn-iran-attack/
It does not alter the facts that the Ukrainian State, its armed forces, police, security and intelligence services etc continues to this day to incorporate the Bandara philosophy into its policies and everyday practices and dealings both internally and externally.
The only significant change is the steady success of the Special Military Operation conducted under the Right to Protect provisions of UN law by the Russian Federation which has been effective in significantly reducing the number of neo-nazis in Ukraine who thought they could slaughter Russian speaking Ukrainians without any blowback.
By the way, have you made any progress on coming up with an answer to the questions you have been studiously avoiding? Or are you going to continue making a complete ass of yourself in refusing to answer them on this public forum?
Here is the refutation of some of Putins accusations ..
https://www.dw.com/en/fact-check-is-there-any-truth-to-russias-ukrainian-nazis-propaganda/a-63970461
All of which has nothing to do with Masons accusation – so sorry!
It is indeed true that race-ism has survived – particularly in Warsaw pact countries – but if it
was rife in Ukraine – how come that Zelenski was elected with a huge majority?
To me this sounds exactly like the accusation that Anti-Semitism was rife in the Labour Party
during the Corbyn area – blatantly untrue though it did exist.
Zelensky was elected on a ticket of ending conflict.
A commitment which lasted until his first encounter with the State embedded neo-nazi’s you are in denial of Holby.
https://www.kyivpost.com/post/6652
The Maidan coup in Ukraine was orchestrated by the CIA and supported by the openly-Nazi Azov Regiment – – – Still a key part of the support for Zelensky
I am an anti-Semite & so too is anyone who criticises the state of Israel & accuses it of being an apartheid racist endeavour. I am guilty by IHRA definition. This definition is not fit for purpose & should be scrapped by all institutions that adopted it without question.
See Rayner’s under investigation again for (allegedly) breaking electoral law.
Yes, that’s electoral LAW, keef. Not “breaking the rules“ as you try to paint it in interviews.
And today I received an electoral pamphlet from the other “ange” (illeagle – the mp I’m lumbered with). Wants me to write on the card what smarmerist labour can do to improve the area, and then post it back…
It’s going back, complete with my message, plus a message to any postman & woman who decide to read the caption I’ve scrawled next to the photo of the gurning hypocrite on the front. Whether they take heed of the warning or not, it costs the smarmerists money & keeps the posties in work, I suppose.
Criticism of Israel and Zionism is legally protected in this country
Jews committing Genocide completely Banjaxes the AS Scam, those who nurtured, protected and gave immunity to are responsible
Meanwhile, from the ‘horse’s mouth’ in Israel:
https://www.haaretz.com/israel-news/2024-04-11/ty-article-magazine/.premium/saying-what-cant-be-said-israel-has-been-defeated-a-total-defeat/0000018e-cdab-dba9-a78e-efef6ba10000
“We’ve lost. Truth must be told. The inability to admit it encapsulates everything you need to know about Israel’s individual and mass psychology. There’s a clear, sharp, predictable reality that we should begin to fathom, to process, to understand and to draw conclusions from for the future. It’s no fun to admit that we’ve lost, so we lie to ourselves. . . .
We constantly tell ourselves about an imaginary deadline – April, May, September 1 – and if Hezbollah keeps it up until then, we’ll give it a thorough shellacking. The deadline keeps being pushed back. The border region remains empty. The deceit continues. There now seems to be a high probability that for years, anyone driving along the border will be a target. Tel Hai will fall again.
And that’s true on every front: Not all hostages will return, either alive or dead. The whereabouts of some are lost, and their fate will remain unknown. They’ll be like the downed airforce navigator Ron Arad. Their relatives will go around sick with worry, fear and apprehension. From time to time, we’ll launch balloons in their memory. . . .
The more the mouthpieces shout that “we’re winning,” the clearer it is that we’re losing. Lying is their craft. We need to get used to that. Life is less secure than before October 7. The beating we took will sting for years to come. The international ostracism won’t go away. And, of course, the dead won’t be coming back. Nor will many of the hostages.”
———————————————————–
As former CIA analyst Larry Johnson noted yesterday:
“Add to that the complete and utter failure of Operation Prosperity Guardian, as the U.S. Navy proved itself and a handful of “allies” impotent to re-open the Red Sea to maritime traffic and quell the Houthis from firing missiles at any ship trying to make its way to Israel. The French proved their true mettle — they’re retreating:
‘French sources revealed that the French FREMM frigate Alsace has departed from the Red Sea and the Gulf of Aden, the French newspaper Le Figaro reported on Thursday.
The frigate’s commander, Jerome Henry, acknowledged that the Yemeni Armed Forces “do not hesitate to use drones and ballistic missiles in a very surprising and striking manner.”
“It has been a long time since we dealt with this level of weapons and violence,” he pointed out.’
Word to Macron — if your Navy cannot stand up to the “wrath” of the Houthis how in the hell do you think you can prevail on the battlefield of Ukraine against the Russians? This would be high comedy were it not for the specter of world war looming on the horizon.”
“Ukraine has ‘significantly degraded’ Russia’s ‘once formidable’ Black Sea Fleet
EXCLUSIVE: An expert on the Russia-Ukraine war said Zelensky’s forces have rendering a third of the Black Sea Fleet inoperable, with the remainder in retreat.
https://www.express.co.uk/news/world/1886942/ukraine-degragded-russia-s-black-sea-fleet
Excuse me, I think my sides have split.
The Collective West has “experts” on the Russian – Ukrainian conflict? Really?
And in that well known peddler of post truth the Express.
Though, to be frank, the record of such bullshit pronouncements across the entire spectrum of what passes for Western media is such that its difficult to single out which single organ stands out in that regard.
You’ll be telling us about the legendary – and fictional ‘Ghost of Kiev’ next Billy. Or maybe, for the umpteenth time since February 2022, that the Russian Federation is ‘running out of missiles and armaments’.
Or how about the old favourite “missiles fitted with washing machine chips’.
How’s are those Western wonder weapons faring Billy? The leopard’s; the Bradley’s; the Patriot missile systems; the British tanks; the storm shadows? All those ‘game changers’ every sycophantic paid ‘media’ outlets from the Mail to the Guardian (at least the Daily Heil, unlike the Guardian, does not hide what it is and actually does what it say on the tin) waxed lyrical about.
All duds.
The West has no experts in war. All we have is woke ‘qualifications’ in political science and such. That’s what we are reduced to.
“Experts”. Yeah! Right Billy! The track record is not just abysmal its non-existent.
As someone – ie a real expert – who does know their arse from a hole in the ground notes here and elsewhere on his blog:
http://smoothiex12.blogspot.com/2024/04/some-good-humor.html
“average Western media personality not only has no integrity, due to most of them, top-bottom, being paid shills for the “current thing”, but 99% of those “experts” are dumb as fuck. So it is an explosive mix of human venality and being professional ass-holes with professional and academic efficiency of the high-school paper level editor. ”
As Alistair Crook notes in a recent piece:
“the [Western] upper class had essentially seceded from [their] nation[s] and emigrated into a separate reality…..a nihilist empire, in constant revolt against its own past….[a] secession [which] has given birth to “a breath-taking dogmatism across the spectrum of Western élites, a kind of ideological solipsism preventing them from seeing the world – as it actually is”.
Is that all you’ve got Billy?
Cue standard response numbers 1 & 2 for the umpteenth time:*
All together now campers, in unison please:
– “if only we were all as clever as you obviously think you are.”
– “Should we all be as impressed as you obviously are with yourself?”
* Because, again, that’s all you’ve got Billy.
PS. Still waiting for a yes or no answer from you on the matter of illegal secondary action by trades unions.
Dave – As usual lots of waffle and histrionics but notable by its absence in your diatribe is any denial that the Russian Black Sea Fleet has been forced by the Ukrainians to retreat into home waters or that the RBSF have proved to be nowhere near as formidable as they were once thought to be (a bit like you really).
Nothing to deny Billy. It is self-evident from the long record of bullshit propaganda – via some of the examples provided (of which there are many more) spouted by the Corporate Western media that they get it wrong every single time because, like you, they are not only clueless but desperate to shore up their crumbling Official Narrative.
Slowly, but inevitably, the reality is dawning that not only the Ukraine Project is facing imminent defeat – along with the paper tiger that is NATO – but also the Israeli project.
As the elites you shill for are forced to admit and face the stark reality that what you often imply is the ‘only viable option’ cannot compete* with the alternative currently dismantling the failed operating system that is the Western managerial technocracy via a multipolar blueprint that actually works for the many rather than the few.
And what is sweet is there is bugger all you can do or say to prevent that reality.
* As detailed here:
https://simplicius76.substack.com/p/yellen-dispatched-to-beg-china-for
Keep choking on your bile sucker!
Dave – Is it dark up there? 😏
Only when you arrive on the scene Billy.
Dave – That’s gratifying to know.😘
Only for those who enjoy being endarkened.
Back to rayner…And who did kuenssberg just have on defending the ginger growler over the criminal investigation into rayner’s house sale?
Mizz balls, aka yvette balls. Serial house flipper, along with her husband.
Still, when the beeb were after expertise in the MP housing field, I guess they thought they were choosing well.
“What is it you think she’s done?”
Conservative MP James Daly is repeatedly asked on #PoliticsLive what offence he believes Labour deputy leader Angela Rayner has committed
https://twitter.com/i/status/1779867745774977279 (Video clip)
I was surprised at Mason and his volte face -once a fan of Corbyn’s too. But what Skwawkbox says about Zelenskiy and Ukraine and fascism is utter rubbish. You would be better off and more credible if you were less ignorant on the issue and focused more on exposing Russian propaganda. Rosie Brocklehurst